Новокузнецкий филиал – институт
Государственного образовательного учреждения
высшего профессионального образования
«Кемеровский государственный университет»
Факультет информационных технологий
Кафедра систем автоматизации управления
Курсовая работа
по дисциплине: «Базы Данных»
на тему: «База данных отеля»
Выполнили студенты 3 курса группы ПИЭ-051
Дадынская С.А.
Бедарева Е.А.
Научный руководитель:
Погула В.В.
Оценка______________
Дата_________________
Новокузнецк 2008 г.
Содержание
Введение. 3
Функциональные требования к системе. 4
ER-диаграмма. 10
Даталогическая модель данных. 12
Скрипт на языке SQL. 13
Описание структуры приложения. 17
Краткая инструкция по работе с приложением.. 24
Заключение. 25
Список литературы.. 26
Целью работы является создание автоматизированной информационной системы приема и обслуживания клиентов в отеле, которая будет максимально удобна для использования.
Выделим объект и предмет: объект – отель, а предмет – автоматизированная информационная система приема и обслуживания клиентов в отеле.
С внедрением автоматизированной системы «Отель» значительно увеличивается скорость обслуживания клиентов. С автоматизированной системой «Отель» трудозатраты на отыскание и исправление ошибок уменьшаются.
Отель – дом для временного проживания людей с отдельными номерами.
Отель предоставляет следующие услуги: прием заявок клиентов, обслуживание клиентов в течение всего срока проживания, дополнительные услуги (телефон и т.д.).
Надо иметь возможность отвечать на следующие вопросы:
1. Какие номера свободны?
2. Какие номера заняты?
3. История заказов клиента?
4. История заказов всех клиентов?
5. Какие нарушения совершал клиент, когда останавливался в отеле?
Данная система использует входную информацию:
· данные о клиенте (ФИО, номер телефона);
· заявка на заказ номера (№ номера, категория номера, дата заселения клиентом номера, освобождения клиентом номера);
· используемые услуги.
При функционировании системы формируется выходная информация:
· справочник клиентов;
· счета за проживание;
· квитанции за совершенные нарушения.
Система предназначена для:
1. Ввода, хранения и обработки информации о клиентах;
2. Ввода, хранения и обработки информации о заказах;
3. Ввода, хранения и обработки информации о счетах за проживание и дополнительные услуги.
4. Ввода, хранения и обработки информации о совершенных нарушениях и уплаченных за них суммах.
На основе требований и ограничений выделим сценарии поведения автоматизированной системы.
Ввод информации о клиенте
![]() |

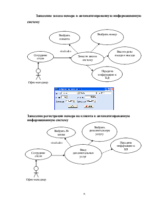
Занесение заказа номера в автоматизированную информационную систему


Занесение регистрации номера на клиента в автоматизированную информационную систему

Занесение сведений об оплате в автоматизированную информационную систему

Ввод информации о штрафах
![]() |
|||
|
|||


Закрытие счета


С помощью диаграммы последовательностей рассмотрим динамику взаимодействия объектов.
![]() |
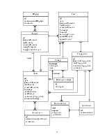
В инфологической модели нашей предметной области можно выделить 9 наборов сущностей:
· Клиент;
· Номер;
· Категория номера;
· Заказ;
· Дополнительные услуги;
· Штраф;
· Счет;
· Сотрудники;
· Должность.
В качестве первичного ключа в наборе сущностей Номер выбран естественный идентификатор – порядковый номер комнаты. В качестве первичного ключа в наборе сущностей Пользователи выбраны естественный идентификаторы: имя и пароль. В остальные наборы сущностей в качестве первичного ключа добавлен атрибут id.

В инфологической модели присутствует связь «многие ко многим» между отношениями «Штраф» и «Клиенты», поэтому для преобразования в даталогическую вводим новое отношение «Совершенные нарушения», которое содержит: дату нарушения, номер клиента и номер штрафа, которые являются первичным ключом, и стоимость штрафа.
В инфологической модели присутствует связь «многие ко многим» между отношениями «Заказ» и «Дополнительные услуги», поэтому для преобразования в даталогическую вводим новое отношение «Заказанные дополнительные услуги», которое содержит: дату заказа дополнительной услуги, номер клиента и номер услуги, которые являются первичным ключом, и стоимость этой услуги.
Связь между таблицей «Счет» и таблицами «Заказ», «Клиент» обеспечивает целостность связанных полей.
Все отношения находятся в третьей нормальной форме, т.к. каждый неключевой атрибут не зависит функционально от любого другого неключевого поля.

CREATE TABLE Shtraf (
id counter NOT NULL,
Name varchar(50) NOT NULL,
NowCost float NOT NULL,
PRIMARY KEY (id)
)
CREATE TABLE SovNar (
Date datetime NOT NULL,
idClienta int NOT NULL,
idShtrafa int NOT NULL,
Cost float NOT NULL,
PRIMARY KEY (Date, idClienta, idShtrafa)
)
CREATE TABLE Kategorii (
id counter NOT NULL,
Name varchar(50) NOT NULL,
PRIMARY KEY (id)
)
CREATE TABLE Nomer (
Nomer counter NOT NULL,
idK int NOT NULL,
Stoimost float NOT NULL,
PRIMARY KEY (Nomer)
)
CREATE TABLE Klient (
id counter NOT NULL,
Fam varchar(50) NOT NULL,
Name varchar(50) NOT NULL,
Surname varchar(50) NOT NULL,
PRIMARY KEY (id)
)
CREATE TABLE Dop (
id counter NOT NULL,
Name varchar(50) NOT NULL,
NowCost float NOT NULL
PRIMARY KEY (id)
)
CREATE TABLE ZakDop (
Date datetime NOT NULL,
NZakaza int NOT NULL
NDop int NOT NULL,
Cost float NULL,
PRIMARY KEY (Date, NZakaza, NDop)
)
CREATE TABLE Zakaz (
idKlienta int NOT NULL,
Data datetime NOT NULL,
NZakaza counter NOT NULL,
DataZ datetime NOT NULL,
DataV datetime NOT NULL,
idSotr int NOT NULL,
CostN float NOT NULL,
NNomera int NOT NULL,
PRIMARY KEY (NZakaza)
)
CREATE TABLE Schet (
NScheta counter NOT NULL,
Data datetime NULL,
idKlienta int NOT NULL,
Уважаемый посетитель!
Чтобы распечатать файл, скачайте его (в формате Word).
Ссылка на скачивание - внизу страницы.