Информационная система торговой организации

Страницы работы

28 страниц (Word-файл)

Фрагмент текста работы

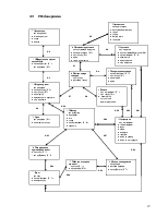
Торговая компания может получать информацию только о покупателях, делающих  покупки в магазинах и универмагах (в отличие от киосков). Ели информация поступает первый раз, то сохраняются данные о покупателе и о связи его с покупкой. В дальнейшем, если информация (фамилия, имя и др. данные) о клиенте уже имеется, то при совершении с ним новых сделок нужно добавлять только запись о соответствии покупки и покупателя.

– По необходимости составлять заявки на продукцию, адресованные отделу управления. Для чего организуется список заявок, в котором, помимо необходимых атрибутов, отмечается состояние заявки (не обслужена; обслужена, т.е. товар отправлен на торговую точку). При подаче нескольких заявок с одной торговой точки в один день и на один и тот же товар, новая запись в список не добавляется, а увеличивается число заказываемых товаров в поданной ранее аналогичной заявке. Заказываться могут только товары из номенклатуры.

– Прием бракованного товара от покупателя осуществляется по чеку, выписанному при покупке, что сопровождается добавлением соответствующей записи в таблицу брака, и отправкой товара на склад. При этом покупатель получает обратно затраченные на бракованный товар деньги.

В отделе управления менеджеры занимаются заказами товаров у поставщиков, на основе заявок, поступающих от продавцов торговых точек, а также, опираясь на информацию отдела финансового планирования, который анализирует всю деятельность фирмы на основе документов, сопровождающих операции магазина. Учтём также, что невозможно заказать у поставщика товары, которые он не производит, либо не имеет в наличии. Для избегания подобных ситуаций  используется список возможных поставок для каждого поставщика. Распределяя заказы, необходимо учитывать себестоимость товара у того или иного поставщика, цену доставки и розничную цену продажи, а также финансовый капитал организации. Поступивший товар будем размещать на складах, чтобы в последствии организовать доставки товара по торговым точкам. При этом склад выбирается из расчетов минимальной стоимости доставки на склад и со склада до торговой точки, на которой был заказан товар. Но заказывается товар только в том случае, если его нет в наличии на складах. В случае невозможности удовлетворения всех заявок, отдел распределяет товар, основываясь на спросе. Также менеджеры могут производить заказы, не основываясь на заявках от торговых точек, а, предопределяя какие товары могут потребоваться в дальнейшем.

Руководство организации выполняет функции отдела связанные непосредственно с управлением организацией. Это определение заработной платы рабочих; наем, увольнение персонала; распределение сотрудников по офисам, точкам; покупка, продажа помещений, и т.д.

Отдел финансового планирования на основе документов, сопровождающих поставки, продажи, а также состояния складов и капитала формирует предложения по дальнейшему развитию фирмы: отказ от поставок товара на  основании отсутствия спроса, составление ежемесячного отчёта о доходах и расходах, где учтены заработная плата работников, арендная плата за помещение и за коммунальные услуги, затраты на доставку товара  от поставщика на склад и со склада на торговые точки, оплата заказываемого товара и прибыль с продаж. На основе этих предложений принимает решения отдел управления, а также корректирует свою деятельность отдел маркетинговых исследований. Отдел финансового анализа не занимается никакой физической

Информация о работе